Instance Verification Kit (IVK)
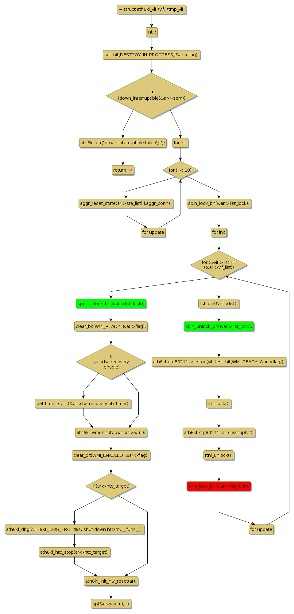
spin lock @ [46454+29+/linux-3.19-rc1/drivers/net/wireless/ath/ath6kl/init.c]
Instance Signature: list_lock
|
The Matching Pair Graph:
|
|
Function Name
|
Control Flow Graph (CFG)
|
Events Flow Graph (EFG)
|
Source Correspondence
|
|
ath6kl_stop_txrx
|
|
|
[45860+16+/linux-3.19-rc1/drivers/net/wireless/ath/ath6kl/init.c]
|